接待会员热心 倾听陈述耐心
解答问题细心 解决困难诚心
省市通知
职协通知
行业资讯
职协动态
会员名录
入会申请
会员风采
在线培训平台
法律法规
政策文件
政策解读
世界技能大赛
职业能力大赛
技工院校学生心理健康教育专题培训
陕西技工院校创新创意作品征集评比
关于职协
联系我们
德育专栏
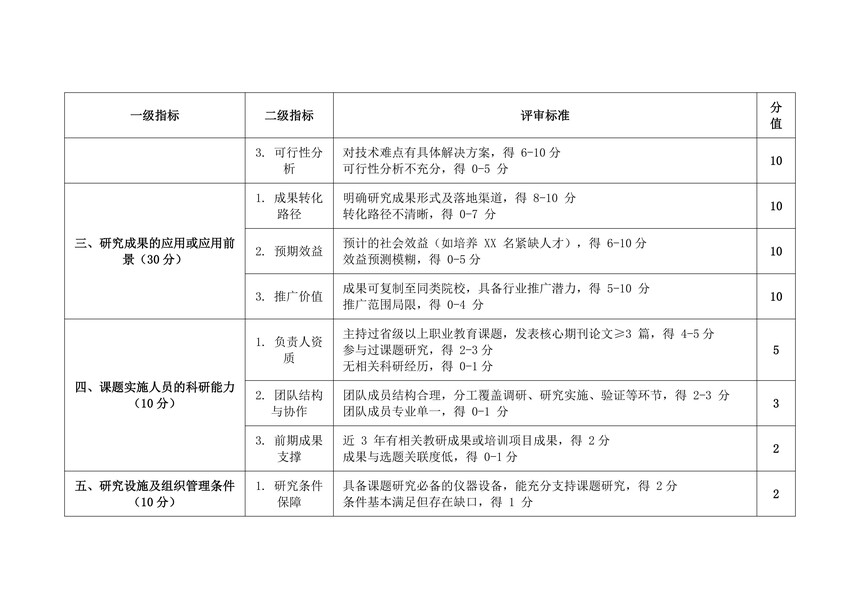
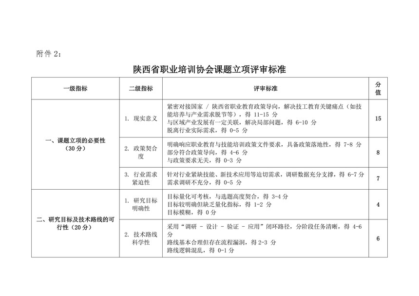
发21关于开展2025年研究课题立项、开题评审会的通知.pdf
关注微信公众号